该遥控开关的特点是不需专用遥控手机,可用家中现成的彩电遥控器进行遥控操作,能非常方便地对家用电器实行开、关控制,遥控距离可达六、七米。电路原理如图所示:

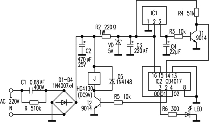
图中IC1为彩电遥控接收头,①脚为地,②脚为+5V电源端,③脚为信号输出端,未接收到信号时3.6V左右,接收到信号时为0V左右,IC2为CD4017十进制计数/译码集成电路。
交流220V电源经降压、整流和滤波后得到的直流12V电压作为继电器的工作电压,+12V再经R2限流,VD稳压后得+5V为电路其他部分供电。
静态时,T1导通,IC2的状态为Q0=1,并保持不变,指示灯LED点亮。当按一下遥控器上的任一键时,IC1的③脚输出一串低电平脉冲,经C4平滑后,T1由导通变为截止,IC2的{14}脚输入一正脉冲,Q0=0,Q1=1,T2导通,J吸合,被控制的家用电器得电工作。再按一次遥控器时,Q1=0、Q2=1,由于Q2端接IC2{15}脚,使IC2复位,Q0=1,因此J失电,被控制的电器断电。
制作调试关键是接收头的接收灵敏度,与C4及在接收头上粘纸有关!

