线性直流电源线性模式,是指调整管工作在线性状态下(就是工作在放大区啊)的直流稳压电源。就比如三极管,有放大、饱和、截止三种工作状态一样,调整管工作在线性状态下,可这么来理解:RW是连续可变的,亦即是线性的。而在开关电源中则不一样,开关管是工作只有开、关两种状态:开电阻接近很小;关电阻很大接近于无穷大。工作在开关状态下的管子显然不是线性状态。所以直流稳压电源,会分为线性模式直流电源和开关模式直流电源。
线性直流电源(Linearpowersupply)是先将交流电经过变压器降低电压幅值,再经过整流电路整流后,得到脉冲直流电,后经滤波得到带有微小波纹电压的直流电压。要达到高精度的直流电压,必须经过稳压电路进行稳压。稳压过程 稳压过程,是稳压电源的一个核心,所以对这里大致说明一下。细细的讲的话会很复杂,不过只要我们知道一个规律,分析起来就很方便了。
稳压过程:
如输出电压误差放大管基极电压误差放大管基极电流误差放大管集电极电流调整管基极电流(减小的那部分基极电流哪去了?被误差放大管集电极分流了,调整管等效电阻输出电压,完成了调整的目的。反之也一样,变,掌握了这个规律,对于理解这个概念会很有帮助。
由于调整管相当于一个电阻,电流流过电阻时会发热,所以工作在线性状态下的调整管,一般会产生大量的热,导致效率不高。这是线性稳压电源的一个最主要的缺点。但线性稳压电源的优点也是开关电源不可比的:调整速度快、纹波小、干扰小,正是这些优点,使得线性稳压电路在数字电路、CPU供电(家电中的)、信号处理等对电源质量要求较高的电路中得到了广泛应用。
基本工作原理:
线性直流电源主回路的工作过程是输入电源先经预稳压电路进行初步交流稳压后,通过主工作变压器隔离整流变换成直流电源,再经过控制电路和单片微处理控制器的智能控制下对线性调整元件进行精细调节,使之输出高精度的直流电压源。
线性直流电源产品可广泛应用于科研、大专院校、实验室、工矿企业、电解、电镀、充电设备等。
直流稳压电源的总体方框图:

直流稳压电源的总体方框图
稳压电源模块电路的设计:
电源变压器
电源变压器是一个降压变压器,它将电网220V/Hz的交流电压变换成符合需要的低交流电压,并送给整流电路。变压器的变压比是初级电压与次级电压的比值,由变压器的副边输出来电压确定。
变压器的主要参数有:
①变压比:变压器的变压比是初级电压与次级电压的比值。
②额定功率:是变压器在指定频率和电压下能连续工作而不超过规定温升的输出功率。
③效率:是输出功率与输入功率之比,它反映了变压器的自身损耗。 ④空载电流:变压器在工作电压下次级空载时(次级电流为零),初级线圈流过的电流称为空载电流。空载电流大的变压器损耗大、效率低。
⑤绝缘电阻和抗电强度:绝缘电阻是指变压器线圈之间、线圈与铁心之间及引线之间的电阻。抗电强度是在规定的时间内变压器可承受的电压,它是变压器特别是电源变压器安全工作的重要参数。
电源变压器Tr的作用是将电网220V的交流电压变换成整流滤波电路所需要的。
整流电路
整流电路将交流电压变换成脉动的直流电压。再经滤波电路滤除较大的纹波成分,输出纹波较小的直流电压。常用的整流滤波电路有单相半波整流滤波、桥式整流滤波等。
半波整流:利用了二极管的单向导电性,只输出交流成分中的正电压部分,电路非常的简单易行,所用的二极管的数量也很少。但是,由于它利用了交流电压的半个周期,所以输出电压较低,交流分量大,效率低。故这种电路仅仅适用于整流电流较小,对脉动要求也不是很高的场所。
单相桥式整流电路:由四个二极管组成,其构成原则就是,保证在变压器副边电压的整个周期内,负载上的电压和电流的方向始终不发生变化。它实现了全波整流电路,将副边输出电压的负半周期也充分利用了起来,所以在变压器副边电压有效值相同的情况下,输出电压平均值是半波整流电路的两倍。
因此,综合考虑,本电路设计采用单相桥式整流电路。
当变压器1端为正、2端为负时,二极管VD2和VD4承受正向电压而导通,VD1和VD3承受反向电压而截止。此时,变压器1端通过VD4流经RL,再经过VD2返回至2端。当1端为负、2端为正时,二极管VD1和VD3导通,VD2和VD4截止,电流则由2端通过VD3流经RL,再经过VD1返回至1端。
滤波电路
滤波电路可以滤除整流电路输出电压中的大部分的交流成分,既而得到比较平滑的直流电压。本电路为满足其要求而选用电容滤波电路。各个滤波电容C均需满足2/)5~3(*TCRL,其中T为输入交流信号的周期,RL为整流滤波电路的等效负载电阻。
稳压电路
稳压电路的功能是用以确保其输出的直流电压是稳定的,不随着交流电网电压和负载的变化而发生变化。它利用调节流过稳压管自身的电流大小来满足负载电流的改变,并与限流电阻配合将电流的变化转换成电压的变化以适应电网电压的波动。常用的集成稳压器有固定式三端稳压器和可调式三端稳压器两种。本电路要求输出5V/1A,12V /1A和15V/1A。故选用固定式三端稳压器LM7805CT,LM7905CT,LM7812CT,LM7912CT和LM7815CT,LM7915CT,电路的设计非常简单,最简的电路外接元件只需一个固定电阻和一只电位器即可,工作稳定,其芯片内有过渡、过热和安全工作区保护,最大输出电流也满足要求。
电路参数计算
确定电源变压器副边电压、电流及功率。
输出电流小于0.5A,输出电压小于12V,由上分析,可选购副边电压为16V,功率为8W的变压器。
选整流二极管及滤波电容。
因电路形式为桥式整流电容滤波,通过每个整流二极管的反峰电压和工作电流求出滤波电容值。
电阻的选择。
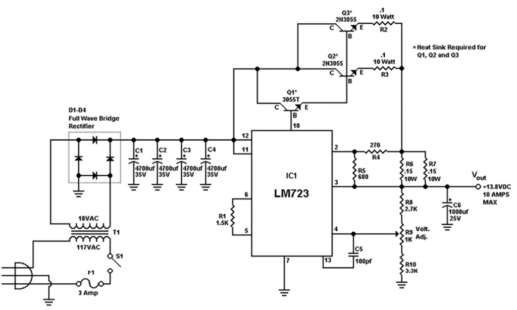
下面我们用一个10A-13.8V线性稳压电源电路原理做电路分析:

0A-13.8V线性稳压电源
电路中的元件参数:
R1 1.5K 1/4W
R2,R3 0.1ꭥ 10W
R4 270ꭥ 1/4W
R5 680ꭥ 1/4W
R6,R7 0.15ꭥ 10W
R8 2.7Kꭥ 1/4W
R9 1Kꭥ
R10 3.3Kꭥ 1/4W
C1,C2,C3,C4 4700 UF/35V
C5 100 P
C6 1000UF/25V
IC1 LM723
Q1 TIP3055
Q2,Q3 2N3055
S1 5A/250纽子开关
F1 3 A快速保险
D1-D4 25A/00V全桥
T1 输出电压18 V/10A
为了防止由于不慎引起的输出电压升高,给用电设备带来灾难性的损失,可以在输出端增加如下的过压保护电路:


