性能参数:
采用双列贴片8引脚封装。用于以3.5V至28V的输入电压提供3A的输出电流低至 0.8V 的可调输出电压。开关频率被内部设置为 570kHz(hertz)赫兹的额定频率。提供可调节慢启动和欠电压锁定输入。TPS54331EVM-232 输入电压的最大绝对值是30V。是一款采用 Natural Interleaving技术的双相位功率因子校正(PFC)控制器以及最新SWIFT的DC/DC电源管理转换器。
技术特征:
1、Eco-mode(节能模式):轻载情况下自动进入跳周期模式,可以提高轻载条件下的系统效率。跳周期模式并不是在TPS54331中首次应用,也不是TI首次应用,它是一种被广泛应用的成熟技术,不过TI为其借用了一个好听的名字,Eco-mode意为经济模式或者节能模式,在显示器、电视机、UPS、投影机等用电设备的说明书中,这个名词也常见,TI则将这个名词用于器件而不是整机或者单元电路中,并为之注册了商标。
2、SWIFT(高速模式):TI专门为其DC-DC电源管理器件开发的软件设计工具,借用SWIFT名称并申请了商标;有两种含义,一种是指环球同业银行金融电讯协会,该协会的成员银行都有自己特定的SWIFT代码,即SWIFTCODE(代码),它相当于各个银行的身份证号,在该协会内是唯一的,其作用是减少各银行间业务错误的发生几率,各国知名银行,也包括国内的几家银行都是该协会的成员;作为单独一个词,SWIFT含义是迅速的。
3、Standby(待机)模式的电流消耗约lμA;
4、570kHz固定开关频率:
5、逐周期限流保护,过热关断,输出级晶体管过压保护,可编程的输入欠压锁定,软启动时间可设定及至关断,折频保护。折频保护的原理是在电路启动期间和电流过载时降低开关频率以降低电感中的冲击电流,这种保护机理有“釜底抽薪”之妙,已经被广泛应用,常见的中文译名是“频率折叠”或者“频率折返”(从易于理解的角度来说,这些译名值得商榷)。TPS54331将其用于短路保护,当输出端有短路故障时,开关频率以分频方式降低,根据短路故障的严重程度,开关频率可以降低为1/2、1/4和l/8。
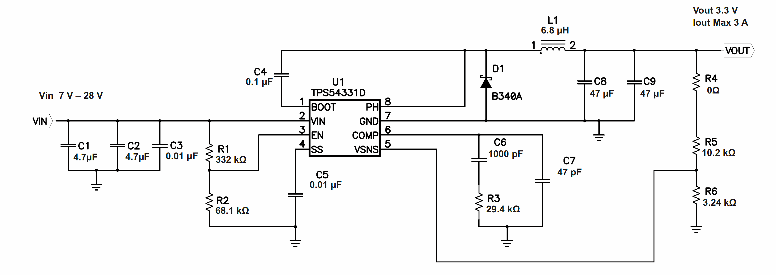
TPS54331的典型应用电路下如图所示,外围功率器件需要一个电感L1和肖特基二极管D1,输出滤波电容或者固态电解电容,设定输出电压只需要改变电阻Rfbt的阻值,输出电压与Rfbt阻值的对应关系是:31.6kΩ-1.8V,10kΩ-2.5V,3.24kΩ-3.3V,1.96kΩ-5V。电路设计时,下图中的自举电容C应该优先靠近U1,使之与U1的1脚和8脚的连线最短。
6、典型应用电路:


7、引脚功能表:

8、封装引脚图:

特征:
• 3.5至28伏输入电压范围;
•可调输出电压低至0.8 V;
•支持高达3A的连续输出电流;
•在轻负载下,采用脉冲跳跃Eco模式,效率高;
•固定570 kHz开关频;
•典型的1μA关机静态电流。
描述:
TPS54331器件是一个28-V、3-A非同步降压转换器,集成了一个低RDS(on)高压侧MOSFET为提高轻载时的效率,将自动激活脉冲跳过Eco模式功能。
此外,1μA的关断电源电流允许该设备用于电池供电应用。带内部斜率补偿的电流模式控制简化了外部补偿计算,减少了元件数量,同时允许使用陶瓷输出电容器。
电阻分压器对输入欠压锁定的滞后进行编程。
过电压瞬态保护电路可限制启动和瞬态条件下的电压超调。在过载情况下,逐周期电流限制方案、频率折叠和热关机可保护设备和负载。
TPS54331设备有8针SOIC封装和8针SO PowerPAD封装,这些封装经过内部优化以提高热性能。

