概述与特点:
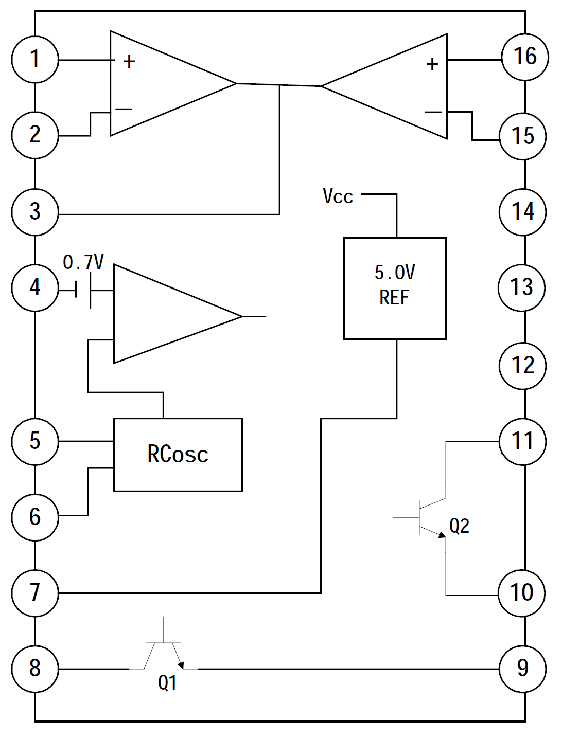
KA7500B 是一块脉冲宽度调制方式的开关稳压器控制器电路由基准电压振荡器误差放大器比较器FF(触发器)输出控制电路输出晶体管和空载时间等电路构成输出晶体管能够用输出控制电路选择推挽工作或单端放大工作,其特点如下:
输出电流:IO = 200mA;
工作频率:f = 1 ~ 300kHz;
内置两个相同类型的误差放大器;
内置5V基准电压;
可选择输出方式。
产品封装信息:

功能框图与引脚说明
1、功能简略框图:

2、引脚说明


电参数特性
1、极限参数

2、电特性

回路控制器电路原理图:

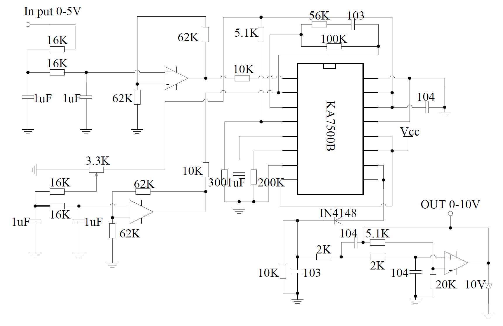
典型应用电路:

